01

 

Incorporation and Development

Incorporated on April 5, 1985, from the Union of Vietnam Tobacco Factories, Vietnam National Tobacco Corporation (VINATABA) had gradually formed a closed system in the production and business structure, which marked a new step in management practices and became the first management model for the entire Vietnam tobacco industry. The Corporation had set benchmarks with its developments in the process of raw materials to production and distribution, import and export services… Having achieved great progress in the tobacco sector, it also moved ahead with the diversification of food, confectionery, and beverage production.

Following years of numerous challenges, VINATABA grew up and successfully achieved its planned targets, maintaining its position as the leader in the Vietnam tobacco industry, in terms of positive contribution to the state budget and the national economy.

VINATABA switched to operate as parent company on January 1, 2006, with 11 divisions of cigarette production, 3 of raw materials process, 2 of non-tobacco material production, 1 of scientific research, and 2 of joint ventures.

Over the past three decades, the Corporation had made remarkable progress. Proper restructuring of the parent company actually demonstrated its financial strength and business potential of the Corporation’s competitiveness, thereby gained a foothold in the market and a spearhead of the industry’s development strategy, and played an important role in the Government’s macro regulation.

In the period 2010-2020, in the context of economic recession which put a negative impact on manufacturing industries, the Corporation could still maintain its leading position with over 65% of the domestic market share in the mid-priced segment, while export market share rated approximately 75% with its tobacco brands portfolio presented in many countries in Asia, Africa, and America.

By 2019, in particular, the Corporation reached the highest peak in terms of budget contribution during 36 years of incorporation and development, exceeding VND 11,300 billion, realized profit increased by nearly 6% compared to the plan, reaching nearly VND 1,600 billion. More importantly, the standard of living of our workers was improved significantly with the average income increasing by over 8%.

In the coming period, the Corporation keeps on with its strategic perspective of enhancing capital investment in the tobacco sector to maintain its leading position by raising the efficiency of production and operations of the Corporation in the industry – a specific production sector which is both strictly controlled but strongly contributing to the State budget, along with meeting social consumption demands.

Much is to be done with infrastructure platform improvement to facilitate the operation of its production and business strategy, human resources, and tobacco value chain. The Corporation will aggressively pursue partnerships with international business partners to research, invest in the development and production of new generation tobacco, alternative products, and premium tobacco products, cigars. On the other hand, a unifying approach to the management of product brands; brand identity system; production capacity of machinery and equipment; Vinataba general distribution system; information technology platform… progressively to be the visions and big goals of the Corporation to move forward.

 

 

Mission

“Bringing quality products to consumers”
To best respond to the objective demands of the society, embracing the opportunity to lead the development of Vietnam's tobacco industry, ensuring the requirements of integration, environmental friendliness, and social responsibility

Vission

“Leadership in the Tobacco Industry”
To be a strong economic organization, holding the leading position in the chain of tobacco production and business in Vietnam and export, increasingly contributing to the economic development of the country

Core Value

“Unity - Innovation - Readiness - Action - Efficiency"

History of formation and development

1985
Vietnam Tobacco Associated Enterprises

On April 5, 1985 the Council of Ministers (now the Government) issued Decree No. 108-HDBT on the establishment of the  Vietnam Tobacco Associated Enterprises, precursor of Vietnam National Tobacco Corporation (Vinataba).

1985

On April 5, 1985 the Council of Ministers (now the Government) issued Decree No. 108-HDBT on the establishment of the  Vietnam Tobacco Associated Enterprises, precursor of Vietnam National Tobacco Corporation (Vinataba).

1992
Viet Nam National Tobacco Corporation

The Ministry of Light Industry (now Ministry of Industry and Trade) issued Decision No. 1007/CNn-TCLĐ dated October 31, 1992 on the transformation of the organization and operation of the Vietnam Tobacco Associated into Vietnam National Tobacco Corporation, under the Ministry of Light Industry.

1992

The Ministry of Light Industry (now Ministry of Industry and Trade) issued Decision No. 1007/CNn-TCLĐ dated October 31, 1992 on the transformation of the organization and operation of the Vietnam Tobacco Associated into Vietnam National Tobacco Corporation, under the Ministry of Light Industry.

1995
Vietnam Tobacco Corporation TCT91

On April 29, 1995, the Government issued Decision No. 254/TTg on the establishment of Vietnam National Tobacco Corporation (VINATABA), directly under the Government (also known as Corporation 91).

1995

On April 29, 1995, the Government issued Decision No. 254/TTg on the establishment of Vietnam National Tobacco Corporation (VINATABA), directly under the Government (also known as Corporation 91).

2000
Vinataba cooperated with Japan Tobacco International

Vinataba cooperated with Japan Tobacco International (JTI) to produce Mild Seven (now re-branded as Mevius) cigarettes at Thanh Hoa Tobacco Factory (now Thanh Hoa Tobacco Company).

2000

Vinataba cooperated with Japan Tobacco International (JTI) to produce Mild Seven (now re-branded as Mevius) cigarettes at Thanh Hoa Tobacco Factory (now Thanh Hoa Tobacco Company).

2001
Vinataba and BAT setting up BAT-Vinataba Joint Venture

Vinataba cooperated with BAT to set up BAT-Vinataba Joint Venture, which mainly produced high-quality cut tobacco as a replacement for the imported ones. By the end of 2004, the factory officially came into full operation with a capacity of 19,200 tons per year.

2001

Vinataba cooperated with BAT to set up BAT-Vinataba Joint Venture, which mainly produced high-quality cut tobacco as a replacement for the imported ones. By the end of 2004, the factory officially came into full operation with a capacity of 19,200 tons per year.

2002
Third-Rank Independence Medal

Awarded the Third-Rank Independence Medal by the State for the Employee Movement and Trade Union activities

2002

Awarded the Third-Rank Independence Medal by the State for the Employee Movement and Trade Union activities

2005
Parent Company and Subsidiaries

The Government issued Decision No. 232/2005/QĐ-TTg, dated Sep., 23rd, 2005 on approval for the project of transfering the Corporation to the operation model of Parent Company & Subsidiaries.

 

2005

The Government issued Decision No. 232/2005/QĐ-TTg, dated Sep., 23rd, 2005 on approval for the project of transfering the Corporation to the operation model of Parent Company & Subsidiaries.

 

2006
Parent Company and Subsidiaries

Since January 1, 2006, purusant to the Prime Minister’s Decision No. 327/2005/QD-TTg,  the Corporation has switched to operate under the model of Parent Company, which was formed on the basis of re-organizing of the office of the Corporation, Tobacco Trading Company and Import & Export Company.

2006

Since January 1, 2006, purusant to the Prime Minister’s Decision No. 327/2005/QD-TTg,  the Corporation has switched to operate under the model of Parent Company, which was formed on the basis of re-organizing of the office of the Corporation, Tobacco Trading Company and Import & Export Company.

2007
Second-Rank Independence Medal

Awarded the Second-Rank Independence Medal by the State for Employee Movement and Trade Union activities

2007

Awarded the Second-Rank Independence Medal by the State for Employee Movement and Trade Union activities

2008
VINATABA Training Center

VINATABA Training Center was established to meet training requirements of affiliates for serving the international integration of the tobacco industry as well as production and business efficiency of the Corporation.

2008

VINATABA Training Center was established to meet training requirements of affiliates for serving the international integration of the tobacco industry as well as production and business efficiency of the Corporation.

2010
One member limited liability company

On June 23, 2010, the Prime Minister issued Decision 932/QD-TTg to change the Parent Company (Vietnam Tobacco Corporation) into a State-owned one-member limited liability company.

2010

On June 23, 2010, the Prime Minister issued Decision 932/QD-TTg to change the Parent Company (Vietnam Tobacco Corporation) into a State-owned one-member limited liability company.

2012
Labor Medal of the First Degree

Awarded the Labor Medal of the First Degree by the State for achievements of its Trade Union from 2007-2011

2012

Awarded the Labor Medal of the First Degree by the State for achievements of its Trade Union from 2007-2011

2014
First-Rank Independent Medal

Awarded the First-Rank Independent Medal by the State for exceptional achievements in contributing to the course of building socialism and defending its homeland.

2014

Awarded the First-Rank Independent Medal by the State for exceptional achievements in contributing to the course of building socialism and defending its homeland.

2018
Under the Commission for the Management of State Capital at Enterprises

The ownership of the Government’s stake in the Corporation from the Ministry of Industry and Trade to the Commission for the Management of State Capital at Enterprises, following the provisions of Decree 131/2018/ND-CP and the Guidance of Decision No. 1515/QD-TTg dated November 9, 2018 of the Prime Minister promulgating regulations and respective  documents to carry out transfer of enterprises.

2018

The ownership of the Government’s stake in the Corporation from the Ministry of Industry and Trade to the Commission for the Management of State Capital at Enterprises, following the provisions of Decree 131/2018/ND-CP and the Guidance of Decision No. 1515/QD-TTg dated November 9, 2018 of the Prime Minister promulgating regulations and respective  documents to carry out transfer of enterprises.

Vinataba Logo

Inspired by Vietnamese culture, tradition and spirit, the Vinataba graphic icon is a stylized art with a succinct meaning:

  • The icon of the tobacco plant
  • The V stylized symbol, standing for the name of Vietnam in abbreviation.
  • The symbol of the leader bird in the flocks, the pioneering image of VINATABA in the tobacco industry in Vietnam.

Vinataba Slogan

The literal meaning of the slogan:

Light Up Your Passion

Build Up Your Success

An eternal value of the Corporation has been accumulated over time, which acts as a catalyst connecting the strong links between generations of leaders and employees of Vietnam National Tobacco Corporation, from tradition to the present, facilitating it to be developed into a strong economic organization of the country.

02

Business Sectors

VINATABA is the exclusive entity (in Vietnam) that has developed into a closed system of tobacco production and business operations: from the production of tobacco raw materials to cigarettes, as well as import and export services.

03

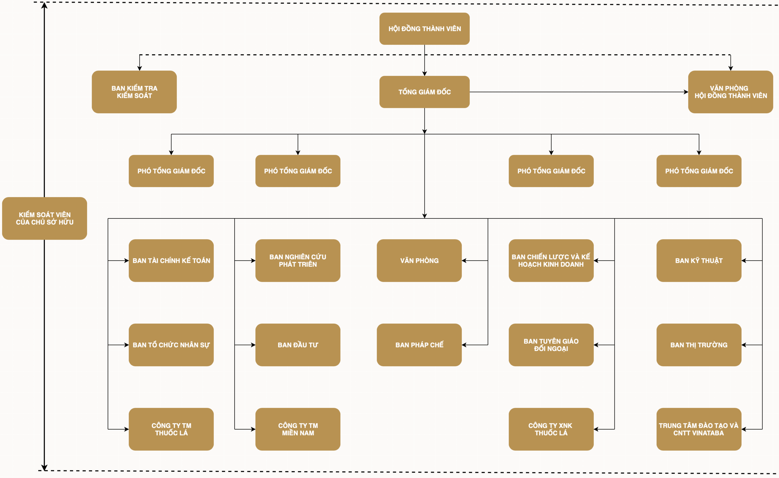
Organizational Chart

MR. HO LE NGHIA

Secretary of the Party Committee

Ms. Tran Thi Hoang Mai

Deputy Permanent Secretary

Mr. Ha Quang Hoa

Deputy Secretary

Mr. Nguyen Duy Khanh

Deputy Secretary

Mr. Nguyen Chi Nhan

Commissioner

Mr. Nghiem Xuan Toan

Commissioner

Mr. Nham Minh Thuan

Commissioner

Mr. Nguyen Quang Huy

Commissioner

Ms. Ngo Thi Ngoc Duyen

Commissioner

Mr. Le Van Doan

Commissioner

Mr. Vu Anh Tuan

Commissioner

Mr. Ho Le Nghia

Chairman of the Member's Council

Mr. Ha Quang Hoa

Member of the Member's Council

Mr. Nguyen Duy Khanh

Member of the Member's Council

Mr. Nguyen Chi Nhan

Member of the Member's Council

Mr. Nguyen Anh Tuan

Member of the Member's Council

Mr. Ha Quang Hoa

General Director

Mr. Chau Tuan

Deputy General Director

Ms. Nguyen Thi Thuy Hong

Deputy General Director

Mr. Nghiem Xuan Toan

Deputy General Director

Ms. Nguyen Dieu Huong

Deputy General Director

Mr. Vu Duong Hoa

Supervisor

Mr. Le Toan Thang

Supervisor

Saigon Tobacco Company
Long An Tobacco Company
Cuu Long Tobacco Company
Ben Tre Tobacco Company
An Giang Tobacco Company
Dong Thap Tobacco Company
Thang Long Tobacco Company
Bac Son Tobacco Company
Thanh Hoa Tobacco Company
Da Nang Tobacco Company
Tobacco Institute One member Company limited
Nguyen Du Company
Thang Long Real Estate Trading Investment Joint Stock Company
Dalat Beverage Joint Stock Company (DALATBECO)
Southern Airports Trading Joint Stock Company (SATCO)
04

Awards & Recognition

Third-Rank Independence Medal

Vietnam Tobacco Corporation
2001

Second-Rank Independence Medal

Vietnam Tobacco Corporation
2005

The Order of HO CHI MINH

Vietnam Tobacco Corporation
2010

Labor Medal of the First Degree

Vietnam Tobacco Corporation
2012

First-Rank Independence Medal

Vietnam Tobacco Corporation
2014

05

 

International

Partnerships

Philip Morris International

The company states its history which is traced to a London tobacconist, Philip Morris, opening a single shop on London's Bond Street in 1847 which sold tobacco and cigarettes. After being M&A in many times, 1919 marked a historic turning point when the logo of Philip Morris was officially patterned with the image of a masculine "Marlboro man" with a cowboy hat, owned by American shareholders. By the mid-1950s, the Company had become part of American culture, and soon after its launch, Philip Morris International (PMI) manufactured and marketed its products worldwide. PMI is an international tobacco company, with 7 of the world's top 15 brands, including Marlboro, the world's best-selling. Besides Marlboro, a premium brand portfolio also includes Parliament and Virginia. The mid-range price segment is led by L&M, Lark, Merit, Muratti along with other leading international strong brands include Bond Street, Chesterfield, Next, and Red & White. In 2016, PMI announced its decision to build its future on the basis of smoke-free products, which are much better alternatives to cigarettes. As of March 31, 2019, PMI's heated not burn tobacco products were available in 47 countries. PMI has embraced an ambition that smokeless products will account for more than 50% of total net sales by 2025. Each market contributes to making the smoke-free vision a reality on a global scale. PMI believes that the Company can best contribute to public health by developing a variety of harm-reducing products. Then, smokers can switch from cigarettes to other better alternatives. Since 1994, PMI cooperated with Vinh Hoi Cigarette Factory to produce Marlboro cigarettes. By 2001, the production under the authorization of Marlboro brands was transferred to Saigon Tobacco Company. The partnership between Vinataba and PMI has been enhanced and effective since 2010, and a joint venture, Vinataba-Philip Morris Limited (VPM), was incorporated in Can Tho city to produce and distribute cigarette products, including the Marlboro brands. Under this new model of operations, Vinataba and PMI have been actively coordinating in management, bringing about efficiency and high growth rates over the years.

Japan Tobacco International

Formed in 1999 when JT Group acquired the non-US operations of R.J.Reynolds. for 7.8 billion USD – yet it has roots in many of the most famous tobacco companies around the world, with a global heritage that can be traced back to the late 16th century. Since then, its international workforce has driven two decades of growth. As a member of Japan Tobacco Group and one of the world's leading tobacco manufacturers, JTI distributes its products in 130 countries in regions (the Americas, Europe, Africa, Asia, and the Middle East) with 95 representative offices. In addition, JTI also has 26 tobacco factories globally and 33 tobacco leaf growing countries from where JTI factories conduct sourcing. Its flagship brands include Winston, Camel, Mevius, Mevius và LD… JTI set a clear goal for business growth to create the most successful and respected Tobacco Company in the world. Today, it has more than 40,000 employees working around the world, with a mission to develop internationally best known brands and lead the way in reduced-risk products and new business approaches. Since 2001, Vinataba and JTI have started cooperation under the agreement of licensing of Mild Seven cigarettes brands to Thanh Hoa Tobacco Company, an affiliate of VINATABA. In accordance with regulations of the Government, since 2010, JTI has converted into a 5-year licensing agreement (to be extended further) to Thanh Hoa Tobacco Company, the latter committed to producing and distributing JTI's cigarette brands in the local market. Over the past 20 years, the cooperation between the two parties has stabilized with steady growth in terms of 4 to 5 million packs per year.

British American Tobacco

BAT is a leading FTSE company with truly international credentials. It was formed in 1902 when the United Kingdom's Imperial Tobacco Company and the United States' American Tobacco Company agreed to form a joint venture, the "British-American Tobacco Company Ltd. (BAT). BAT has conducted mergers and acquisitions with major tobacco companies in the world such as Rothmans, Reynolds, Scandinavian… By 2017, BAT had become the largest tobacco group in the world. Currently, its shares are listed on the London Stock Exchange. As a leading, multi-category consumer goods business, its purpose is to build A Better Tomorrow by reducing the health impact of the business by offering a greater choice of enjoyable and less risky products for consumers. Focusing on the development of Next Generation Products, since 2012, BAT and Reynolds American have invested £2.5 billion in new generation tobacco products such as heated tobacco product (GLO), vapor product (VYPE), oral and snus tobacco products… In 2018 the revenue from these products reached 1 billion pounds and is expected to reach 5 billion pounds by 2022.

06

SOCIAL RESPONSIBILITY

Our approach to Social Responsibility and Sustainability is central to a strategic issue. It plays not only an important role in the overall management system of Vietnam National Tobacco Corporation (VINATABA), but also one of the pillars of the way our business is evolving and critical to our long term development in the new stage. Although involved in a specific industry under restrictive development, VINATABA remains focusing on its important missions (production, business and market stabilization; national budget contribution and along with other social security programs.